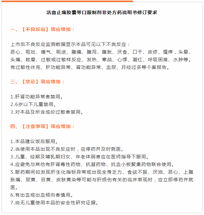
11月8日国家药品监督管理局发布了一则关于修订活血止痛胶囊等口服制剂处方药和非处方药说明书的公告。
公告内容中指出:根据药品不良反应评估结果,为进一步保障公众用药安全,国家药品监督管理局决定对活血止痛胶囊等口服制剂(片剂、散剂、软胶囊剂、胶囊剂)药品说明书【警示语】【不良反应】【禁忌】和【注意事项】项进行修订。现将有关事项公告如下:
一、所有活血止痛胶囊等口服制剂处方药和非处方药生产企业均应依据《药品注册管理办法》等有关规定,分别按照相应说明书修订要求(见附件),于2020年1月10日前报省级药品监管部门备案。修订内容涉及药品标签的,应当一并进行修订;说明书及标签其他内容应当与原批准内容一致。在备案之日起生产的药品,不得继续使用原药品说明书。生产企业应当在补充申请备案后6个月内对已出厂的药品说明书及标签予以更换。
二、药品生产企业应当对新增不良反应发生机制开展深入研究,采取有效措施做好药品使用和安全性问题的宣传培训,指导医师和患者合理用药。
三、临床医师应当仔细阅读上述药品说明书的修订内容,在选择用药时,应当根据新修订说明书进行充分的效益/风险分析。
四、患者用药前应当仔细阅读药品说明书,使用处方药的,应严格遵医嘱用药
五、各省级药品监管部门应当督促行政区域内的相关药品生产企业按要求做好说明书修订和标签、说明书更换工作;对违法违规行为依法严厉查处。

News
相关文章
2023-09-07
2021-10-07
2021-10-08
2021-10-14
2021-10-12
2021-10-09
2021-10-07
2021-10-07
2021-10-01
2021-09-28
Next
下一篇