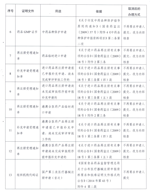
药监局发文取消这16项证明事项
7月24日,国家药监局发布公告称,根据《国务院办公厅关于做好证明事项清理工作的通知》(国办发〔2018〕47号)要求,为进一步减证便民、优化服务,决定取消16项证明事项。包括药品临时进口申请时,不再要求申请人提交再注册受理通知单,改为内部核查等。自发布之日起,这16项所列证明事项停止执行。
附取消的证明事项清单:

News
相关文章
2021-10-09
2021-10-08
2021-10-07
2021-10-14
2023-09-28
2021-10-16
2021-10-16
2021-10-19
2021-10-19
2021-10-20
Next
下一篇